春暖花开,承载着90年浓浓文化底蕴的米兰milan官方网站欢迎你的到来,真诚的祝贺你成为一名昆医人。为了保证你能顺利入学,请仔细阅读本《入学须知》。
按照我院学籍管理规定,所有就读我院的学生均需办理入学手续,逾期不报到,且不办理休学手续或请假手续者,视为放弃录取。
一、报到注意事项
(一)“就读班级:米兰milan官方网站校内各教学班”的同学
1、注册报到时间:2024年2月22日——2024年2月26日。
2、报到方式:线上报到,按照本人所在班级,实名制加入班级群(班级QQ群号请查看附表一:《 2024年米兰milan官方网站高等学历继续教育校内教学班》)。
3、完成学费缴纳(详见学费标准及缴纳方法),确认学籍。学费缴纳时间为2024年2月22日—2023年3月8日。
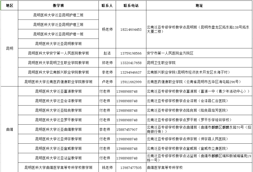
(二)“就读班级:米兰milan官方网站其他教学班”的同学
1、报到注册时间:2024年2月26日——2024年3月3日。
2、完成学费缴纳(详见学费标准及缴纳方法),确认学籍。学费缴纳时间为2024年2月22日—2024年3月8日。
3、请与你所在教学点老师取得联系,便于获取后续通知(联系方式见附表二:《2024年米兰milan官方网站高等学历继续教育其他教学班》)。
(三)所有就读学生均不办理户籍迁移
二、学费标准及缴纳方法
(一)学费标准:
按照国家发展和改革委员会【云发改〔2004〕536号】文件,收费标准为2400元/生/年。
(二)缴费方式及流程
我校未委托任何机构和个人代为收取学费。学费需由学生本人登录学校教务管理平台完成学费缴纳(学员登录账号为学号,初始密码:kmykd+学号后四位)。具体操作方式如下:
方式一(电脑端):进入米兰milan官方网站继续教育学院→继续教育学习平台→登录青书学堂(“学号+初始密码”登录)→缴费弹窗或我的缴费→根据缴费指引缴费(缴费系统提供支付宝、微信、建行网银等缴费方式)
方式二(手机端):下载青书学堂APP→登录(“学号+初始密码”登录)→点击任意一门网络课程→缴费弹窗→根据缴费指引即可缴费(需要截图二维码保存识别)
三、疑难问题咨询
1、米兰milan官方网站继续教育学院主页:
http:/list2190.aspx。
2、学费咨询电话:0871-65379083
学籍咨询电话:0871-65354246、65354247
教学咨询电话:0871-65339006
学位咨询电话:0871-65326444
附表一: 2024年米兰milan官方网站高等学历继续教育校内教学班
附表二: 2024年米兰milan官方网站高等学历继续教育其他教学班

