米兰milan官方网站
昆医首页
门户入口
继续教育学院
搜索
继续教育学院
学院概况
学院简介
机构设置
学院领导
党建工作
组织机构
工作动态
招生学籍自考工作
通知公告
相关规定
学费收缴规定
招生简章、指南
录取、分班查询
工作动态
教学工作
通知公告
学生工作
工作动态
通知公告
相关规定
学子风采
合作办学
通知公告
相关规定
培训工作
工会园地
工作动态
下载中心
招生学籍自考工作
教学工作
学生工作
合作办学
培训工作
其他下载
首页
合作办学
正文
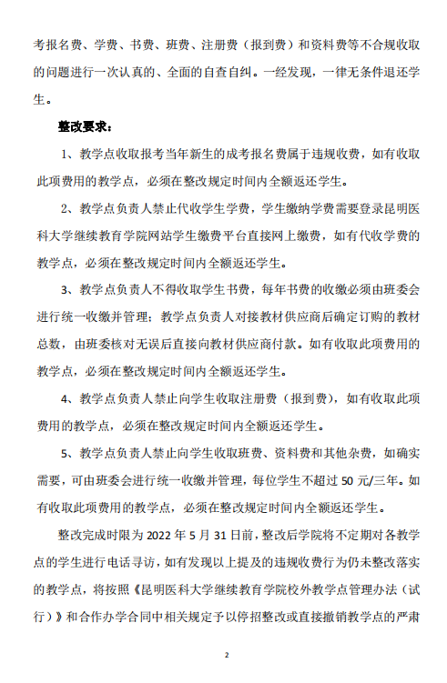
米兰milan官方网站继续教育学院关于重申严禁校外教学点 教育乱收费和自查自纠整改落实的通知
时间:2022/4/28 15:26:35
供稿:
来源:米兰milan官方网站
浏览:9293次
米兰milan官方网站举办第三十九届“大学的春天”文艺晚会
米兰milan官方网站何黎教授入选全球前2%顶尖科学家榜单
通知公告
李利华副校长接待日通告
吴红明副校长接待日通告
米兰milan官方网站关于 2025 年公开招聘博士工作人员第三批拟聘用人员的公示
米兰milan官方网站关于2025年公开招聘博士工作人员第二批拟聘用人员的公示
米兰milan官方网站关于征集校风、教风、学风、校歌的公告
米兰milan官方网站关于2025年公开招聘博士工作人员第一批拟聘用人员的公示
徐绍琼副书记接待日通告
米兰milan官方网站2025年高等学历继续教育校外教学点拟设置情况的公示
常用链接
中华人民共和国教育部
全国高校思想政治工作网
中国教育在线
云南省教育厅
联系方式
联系地址:昆明市呈贡区雨花街道春融西路1168号
联系电话:0871-65922555 联系邮编:650500
关注微信公众号
关注新浪微博
Copyright (c) 2007-2025 米兰·milan(中国大陆)官方网站 滇ICP备
滇公网安备 号