近日,米兰milan官方网站康复学院(云南省干细胞和再生医学重点实验室)陆地教授团队,以米兰milan官方网站为第一单位在期刊《Advanced Healthcare Materials》(Q1Top,IF=10.0)发表题为《Biophysically Optimized Nanofiber-Hydrogel Scaffold Composite Acts as “Bio-Bonsai” for Peripheral Nerve Simulation and Regeneration via Orienting Adipose Derived Stem Cells into Schwann-Like Cell Differentiation》的科研论文。教授陆地和韩毅、副教授牛世伟为论文通讯作者,康复学院2021级硕士研究生覃彦蓉、实验师陈波、第一附属医院影像科2022级硕士研究生胡钰彬为论文第一作者。该研究获国家自然科学基金、云南省科技厅—米兰milan官方网站联合专项项目资助。

周围神经损伤(PNI)的有效修复目前仍是国际临床医学面临的重大挑战,而周围神经系统神经元再生能力受到轴突延长速度慢和方向不准确等阻碍。负载施旺细胞(SCs)的神经导管已被证实可改善PNI修复,但细胞存活率低和SCs分化不完全限制了其应用。

纳米纤维-水凝胶支架复合物通过定向诱导ADSCs分化为施旺样细胞治疗PNI的研究策略
基于以上问题,研究团队创新性地制备了一种类似于“盆栽”的纳米纤维-水凝胶支架复合材料(APML@PC)来模拟种子细胞生长和分化所需的微环境。这种仿生“生物盆栽”策略整合了拓扑和生物诱导因素,从而促进脂肪间充质干细胞(ADSCs)的黏附、增殖和施旺样细胞分化。

纳米纤维-水凝胶支架复合物的材料学表征
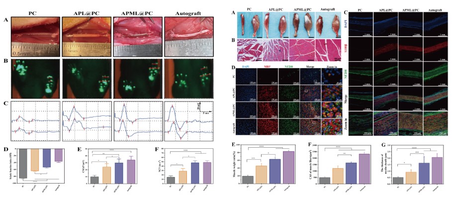
经体内外实验证实APML@PC具有良好的生物相容性和合理的生物降解行为,并具有促进轴突生长、髓鞘再生和神经功能恢复的能力。该研究为干细胞治疗周围神经再生提供了一个新的视角,从而为临床有效治疗PNI开辟了新的途径。

纳米纤维-水凝胶支架复合物在体内促进轴突生长、髓鞘再生和神经功能恢复
Qin Y, Chen B, Hu Y, Zhang X, Wang Z, Ma C, Yang R, Wang B, Li F, Niu S, Han Y, Lu D. Biophysically Optimized Nanofiber-Hydrogel Scaffold Composite Acts as "Bio-Bonsai" for Peripheral Nerve Simulation and Regeneration via Orienting Adipose Derived Stem Cells into Schwann-Like Cell Differentiation. Adv. Healthc. Mater. 2025 Apr 8: e2404178.
全文链接:https://doi.org/10.1002/adhm.202404178